电脑桌面
添加雲尚書房到电脑桌面
安装后可以在桌面快捷访问

杭叉集团:募集资金运用可行性分析研究报告(修订稿)(2020)

杭叉集团:募集资金运用可行性分析研究报告(修订稿)(2020)_第1页
1/21
杭叉集团:募集资金运用可行性分析研究报告(修订稿)(2020)_第2页
2/21
杭叉集团:募集资金运用可行性分析研究报告(修订稿)(2020)_第3页
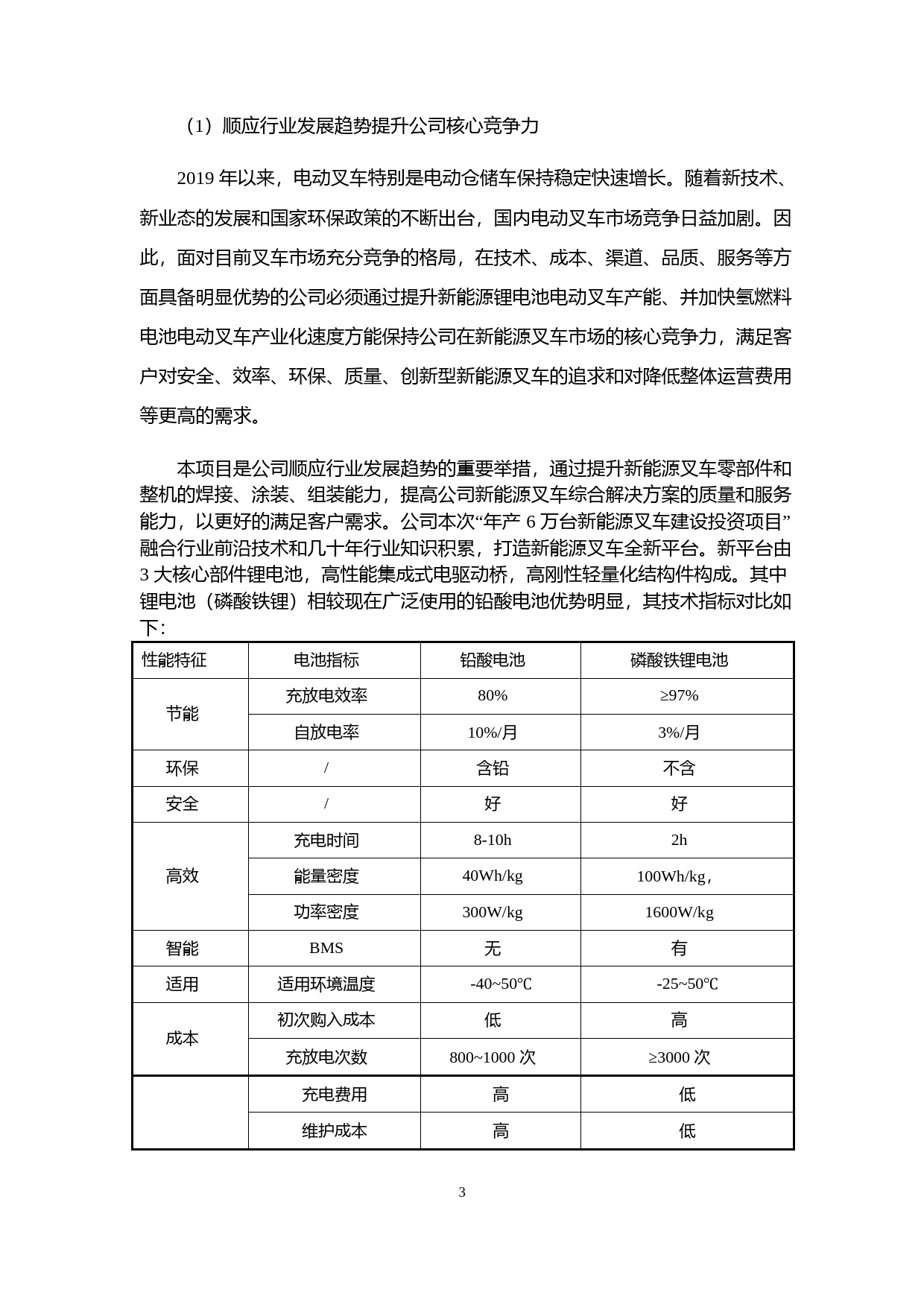
3/21
杭叉集团股份有限公司公开发行可转换公司债券募集资金运用可行性分析研究报告(修订稿)一、本次募集资金投资计划本次公开发行A股可转换公司债券拟募集资金总额为不超过人民币11.5亿元,扣除相关发行费用后,拟投...

1、当您付费下载文档后,您只拥有了使用权限,并不意味着购买了版权,文档只能用于自身使用,不得用于其他商业用途(如 [转卖]进行直接盈利或[编辑后售卖]进行间接盈利)。
2、本站所有内容均由合作方或网友上传,本站不对文档的完整性、权威性及其观点立场正确性做任何保证或承诺!文档内容仅供研究参考,付费前请自行鉴别。
3、如文档内容存在违规,或者侵犯商业秘密、侵犯著作权等,请点击“违规举报”。

碎片内容

杭叉集团:募集资金运用可行性分析研究报告(修订稿)(2020)

您可能关注的文档

gc2011+ 关注
实名认证
内容提供者

gc2011

确认删除?
回到顶部