电脑桌面
添加雲尚書房到电脑桌面
安装后可以在桌面快捷访问

IPO招股书_ 诚意药业:首次公开发行股票招股说明书520

IPO招股书_ 诚意药业:首次公开发行股票招股说明书520_第1页
1/403
IPO招股书_ 诚意药业:首次公开发行股票招股说明书520_第2页
2/403
IPO招股书_ 诚意药业:首次公开发行股票招股说明书520_第3页
3/403
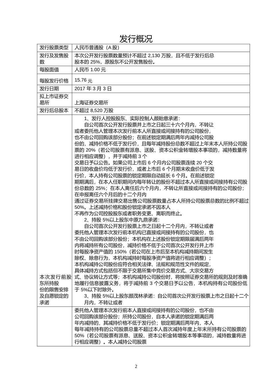
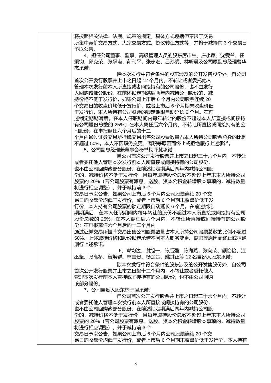
层)层、155号(新盛大厦)12(住所:北京市西城区金融大街保荐人(主承销商)招股说明书首次公开发行股票号)118浙江诚意药业股份有限公司发行概况发行股票类型人民币普通股(A股)发行及发售股数本次公开发行股...

1、当您付费下载文档后,您只拥有了使用权限,并不意味着购买了版权,文档只能用于自身使用,不得用于其他商业用途(如 [转卖]进行直接盈利或[编辑后售卖]进行间接盈利)。
2、本站所有内容均由合作方或网友上传,本站不对文档的完整性、权威性及其观点立场正确性做任何保证或承诺!文档内容仅供研究参考,付费前请自行鉴别。
3、如文档内容存在违规,或者侵犯商业秘密、侵犯著作权等,请点击“违规举报”。

碎片内容

IPO招股书_ 诚意药业:首次公开发行股票招股说明书520

您可能关注的文档

gc2011+ 关注
实名认证
内容提供者

gc2011

确认删除?
回到顶部