电脑桌面
添加雲尚書房到电脑桌面
安装后可以在桌面快捷访问

【环评报告】 清洁能源有限公司40万t_a超细复合粉扩产提升项目环境影响评价

【环评报告】 清洁能源有限公司40万t_a超细复合粉扩产提升项目环境影响评价_第1页
1/84
【环评报告】 清洁能源有限公司40万t_a超细复合粉扩产提升项目环境影响评价_第2页
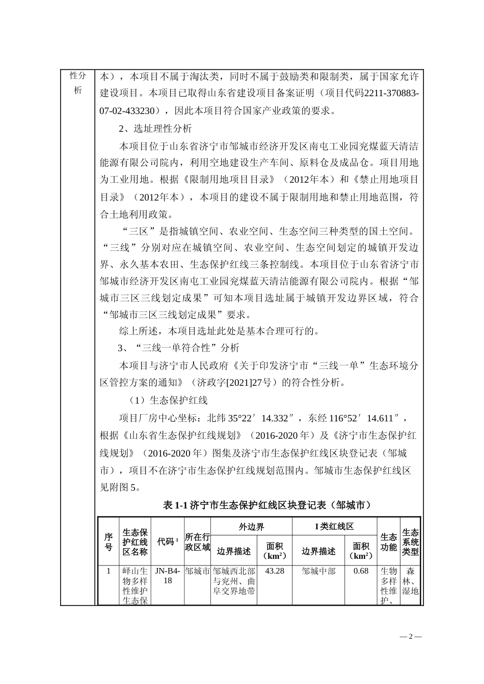
2/84
【环评报告】 清洁能源有限公司40万t_a超细复合粉扩产提升项目环境影响评价_第3页
3/84
建设项目环境影响报告表(污染影响类)项目名称:40万t/a超细复合粉扩产提升项目建设单位(盖章):兖煤蓝天清洁能源有限公司编制日期:2023年4月中华人民共和国生态环境部制—1—一、建设项目基本情况建设项目名...

1、当您付费下载文档后,您只拥有了使用权限,并不意味着购买了版权,文档只能用于自身使用,不得用于其他商业用途(如 [转卖]进行直接盈利或[编辑后售卖]进行间接盈利)。
2、本站所有内容均由合作方或网友上传,本站不对文档的完整性、权威性及其观点立场正确性做任何保证或承诺!文档内容仅供研究参考,付费前请自行鉴别。
3、如文档内容存在违规,或者侵犯商业秘密、侵犯著作权等,请点击“违规举报”。

碎片内容

【环评报告】 清洁能源有限公司40万t_a超细复合粉扩产提升项目环境影响评价

您可能关注的文档

gc2011+ 关注
实名认证
内容提供者

gc2011

确认删除?
回到顶部