电脑桌面
添加雲尚書房到电脑桌面
安装后可以在桌面快捷访问

[地方标准] 稻渔综合种养水稻种植技术规范 审查意见表

[地方标准] 稻渔综合种养水稻种植技术规范 审查意见表_第1页
1/4
[地方标准] 稻渔综合种养水稻种植技术规范 审查意见表_第2页
2/4
[地方标准] 稻渔综合种养水稻种植技术规范 审查意见表_第3页
3/4
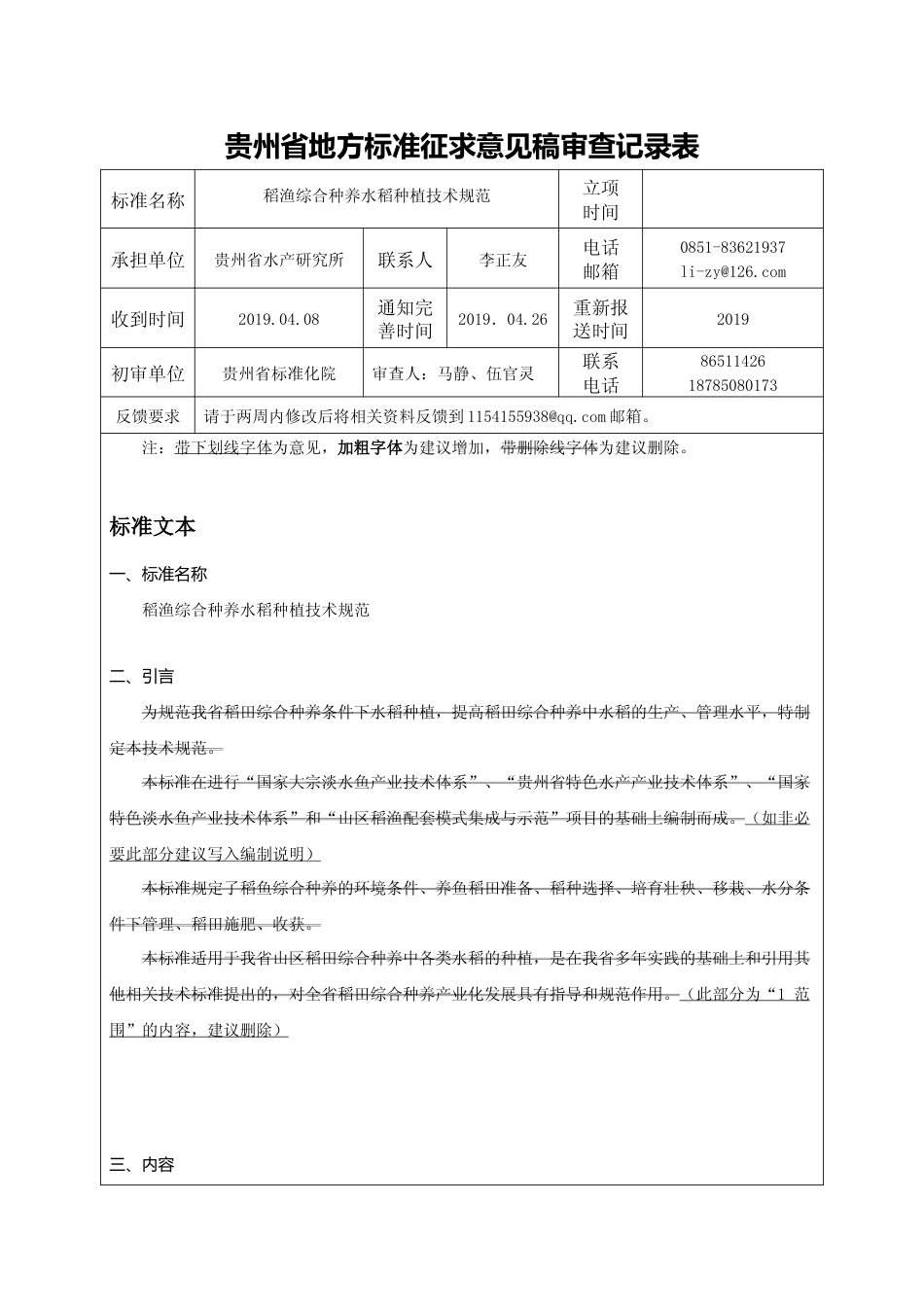
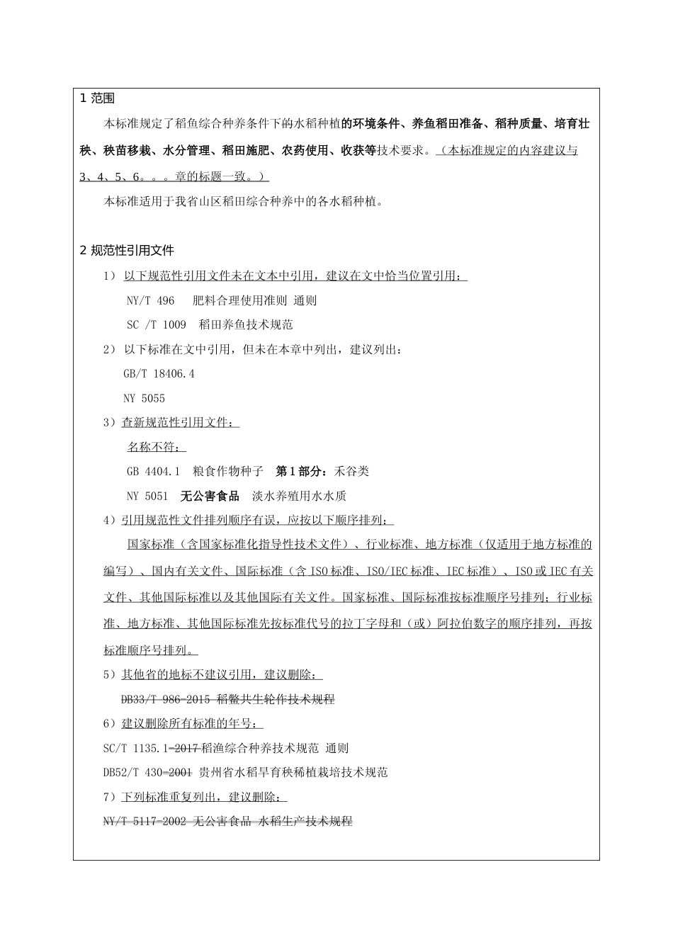
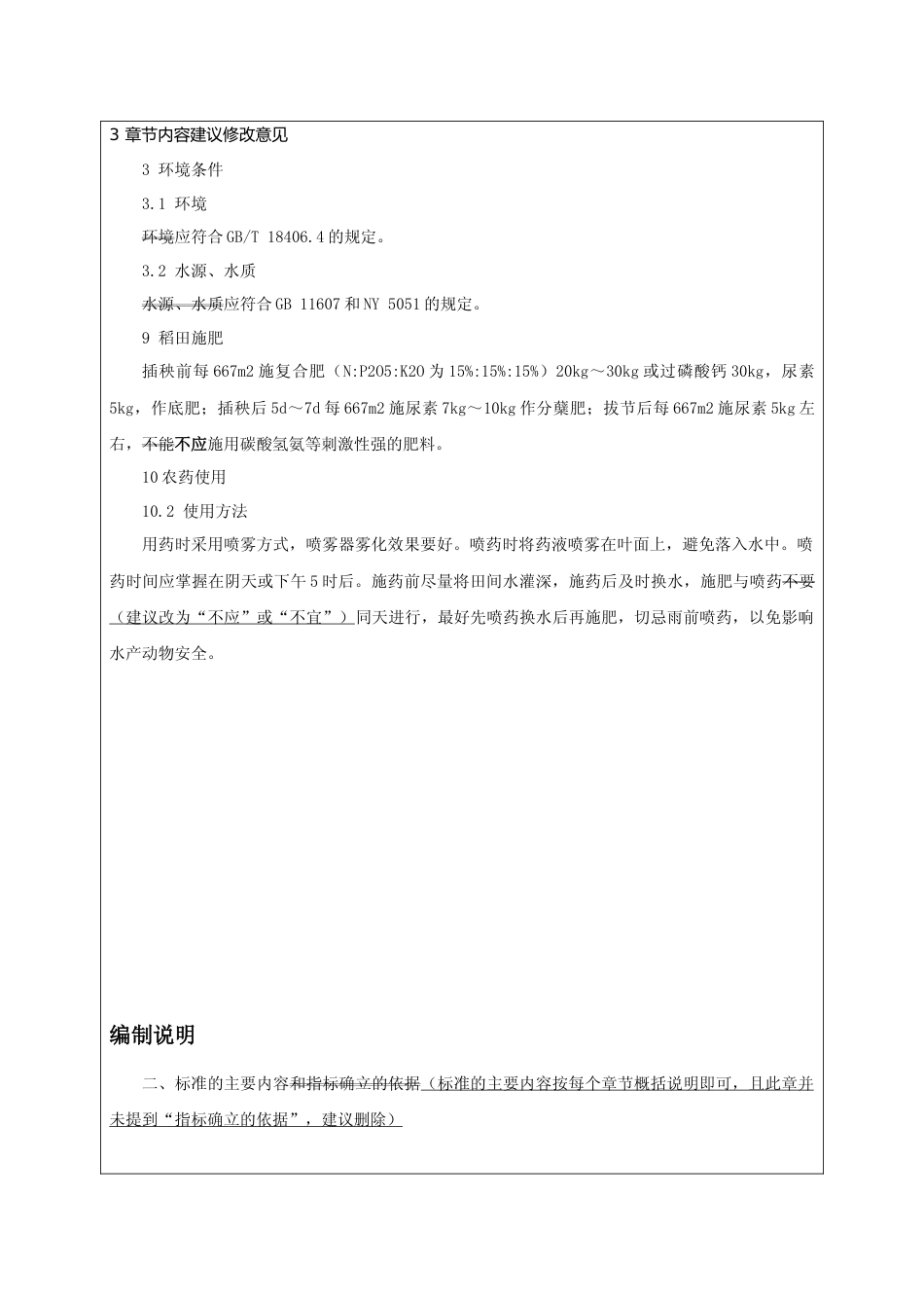
贵州省地方标准征求意见稿审查记录表标准名称稻渔综合种养水稻种植技术规范立项时间承担单位贵州省水产研究所联系人李正友电话邮箱0851-83621937li-zy@126.com收到时间2019.04.08通知完善时间2019.04.26重新报送...

1、当您付费下载文档后,您只拥有了使用权限,并不意味着购买了版权,文档只能用于自身使用,不得用于其他商业用途(如 [转卖]进行直接盈利或[编辑后售卖]进行间接盈利)。
2、本站所有内容均由合作方或网友上传,本站不对文档的完整性、权威性及其观点立场正确性做任何保证或承诺!文档内容仅供研究参考,付费前请自行鉴别。
3、如文档内容存在违规,或者侵犯商业秘密、侵犯著作权等,请点击“违规举报”。

碎片内容

[地方标准] 稻渔综合种养水稻种植技术规范 审查意见表

南海书院+ 关注
实名认证
内容提供者

海乃百川,有容乃大。南海书院,与各位朋友们同行,提供大家急需的资料,祝您一臂之力。让我们携手合作学习,共同成长,为创造更加美好的未来,不懈奋斗,撸起袖子加油干!

确认删除?
回到顶部