电脑桌面
添加雲尚書房到电脑桌面
安装后可以在桌面快捷访问

[港股招股]彩生活服务集团有限公司招股说明书11

[港股招股]彩生活服务集团有限公司招股说明书11_第1页
1/582
[港股招股]彩生活服务集团有限公司招股说明书11_第2页
2/582
[港股招股]彩生活服务集团有限公司招股说明书11_第3页
3/582
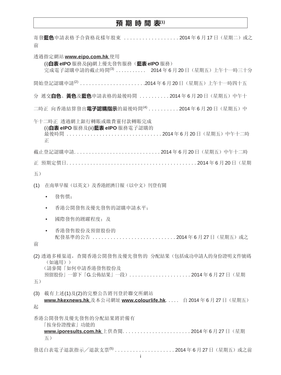
重 要 提 示 閣下如對本招股章程有任何疑問,應諮詢獨立專業意見。Colour Life Services Group Co., Limited彩生活服務集團有限公司(於開曼群島註冊成立的有限公司)全球發售發售股份數目: 250,000,00...

1、当您付费下载文档后,您只拥有了使用权限,并不意味着购买了版权,文档只能用于自身使用,不得用于其他商业用途(如 [转卖]进行直接盈利或[编辑后售卖]进行间接盈利)。
2、本站所有内容均由合作方或网友上传,本站不对文档的完整性、权威性及其观点立场正确性做任何保证或承诺!文档内容仅供研究参考,付费前请自行鉴别。
3、如文档内容存在违规,或者侵犯商业秘密、侵犯著作权等,请点击“违规举报”。

碎片内容

[港股招股]彩生活服务集团有限公司招股说明书11

您可能关注的文档

蚂蚁书院+ 关注
实名认证
内容提供者

蚂蚁书院就像一群辛勤工作的小蚂蚁一样,竭力为广大朋友们提供需要的资料养分。

确认删除?
回到顶部