电脑桌面
添加雲尚書房到电脑桌面
安装后可以在桌面快捷访问

[行业年报]2018年福建省规上大中型煤炭加工行业运行及竞争力评级分析报告

[行业年报]2018年福建省规上大中型煤炭加工行业运行及竞争力评级分析报告_第1页
1/29
[行业年报]2018年福建省规上大中型煤炭加工行业运行及竞争力评级分析报告_第2页
2/29
[行业年报]2018年福建省规上大中型煤炭加工行业运行及竞争力评级分析报告_第3页
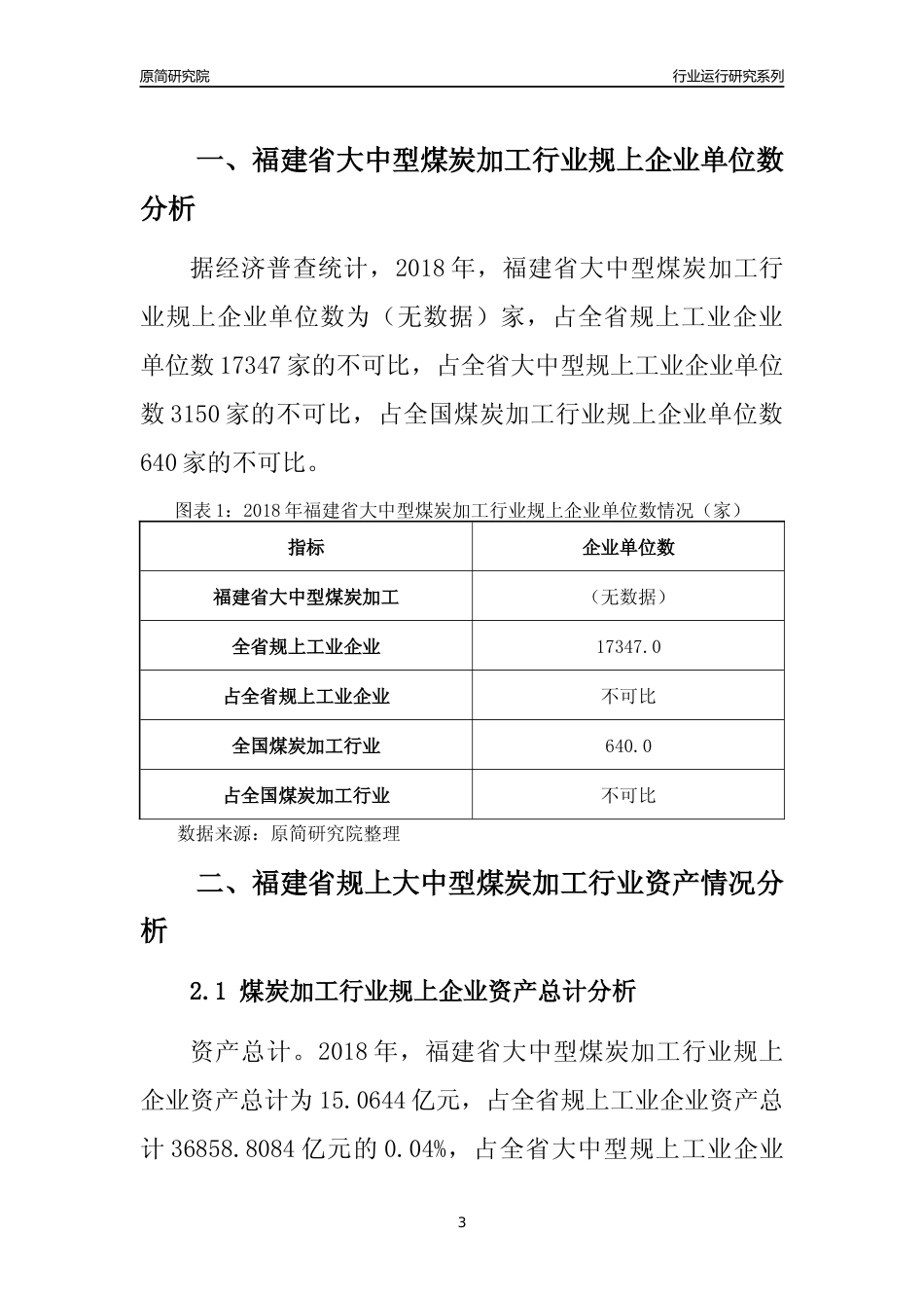
3/29
原简研究院行业运行研究系列【行业运行及竞争力评级】(采用联合国和国际标准评级体系进行评级)2018年福建省规模以上大中型煤炭加工行业运行及竞争力评级分析报告评级摘要根据原简行业竞争力评级模型评级结果,2...

1、当您付费下载文档后,您只拥有了使用权限,并不意味着购买了版权,文档只能用于自身使用,不得用于其他商业用途(如 [转卖]进行直接盈利或[编辑后售卖]进行间接盈利)。
2、本站所有内容均由合作方或网友上传,本站不对文档的完整性、权威性及其观点立场正确性做任何保证或承诺!文档内容仅供研究参考,付费前请自行鉴别。
3、如文档内容存在违规,或者侵犯商业秘密、侵犯著作权等,请点击“违规举报”。

碎片内容

[行业年报]2018年福建省规上大中型煤炭加工行业运行及竞争力评级分析报告

您可能关注的文档

gc2011+ 关注
实名认证
内容提供者

gc2011

确认删除?
回到顶部