电脑桌面
添加雲尚書房到电脑桌面
安装后可以在桌面快捷访问

[高考真题]2008年四川省高考生物试卷及答案

[高考真题]2008年四川省高考生物试卷及答案_第1页
1/6
[高考真题]2008年四川省高考生物试卷及答案_第2页
2/6
[高考真题]2008年四川省高考生物试卷及答案_第3页
3/6
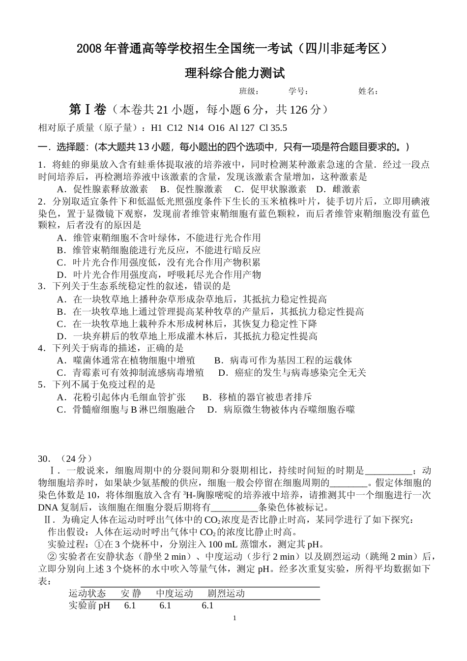
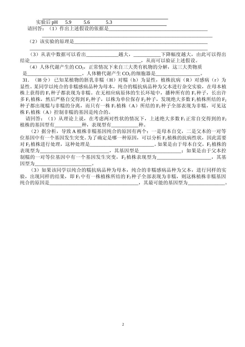
2008年普通高等学校招生全国统一考试(四川非延考区)理科综合能力测试班级:学号:姓名:第Ⅰ卷(本卷共21小题,每小题6分,共126分)相对原子质量(原子量):H1C12N14O16Al127Cl35.5一.选择题:(本大题共13小...

1、当您付费下载文档后,您只拥有了使用权限,并不意味着购买了版权,文档只能用于自身使用,不得用于其他商业用途(如 [转卖]进行直接盈利或[编辑后售卖]进行间接盈利)。
2、本站所有内容均由合作方或网友上传,本站不对文档的完整性、权威性及其观点立场正确性做任何保证或承诺!文档内容仅供研究参考,付费前请自行鉴别。
3、如文档内容存在违规,或者侵犯商业秘密、侵犯著作权等,请点击“违规举报”。

碎片内容

[高考真题]2008年四川省高考生物试卷及答案

您可能关注的文档

发表评论取消回复

参与评论可获取积分奖励  
东海书院+ 关注
实名认证
内容提供者

百川东到海,东海书院助力您海纳百川,获得提升。

确认删除?
回到顶部