电脑桌面
添加雲尚書房到电脑桌面
安装后可以在桌面快捷访问

[高考真题]2011年高考福建卷(文综政治部分)真题及答案

[高考真题]2011年高考福建卷(文综政治部分)真题及答案_第1页
1/5
[高考真题]2011年高考福建卷(文综政治部分)真题及答案_第2页
2/5
[高考真题]2011年高考福建卷(文综政治部分)真题及答案_第3页
3/5
2011年高考福建文综卷(政治)第Ⅰ卷(选择题)本卷共36小题,每小题4分,共144分。在每小题给出的四个选项中,只有一项是最符合题目要求的。25.福州的三坊七巷是我国文化遗产的一朵奇葩,有过“清明上河图”般的...

1、当您付费下载文档后,您只拥有了使用权限,并不意味着购买了版权,文档只能用于自身使用,不得用于其他商业用途(如 [转卖]进行直接盈利或[编辑后售卖]进行间接盈利)。
2、本站所有内容均由合作方或网友上传,本站不对文档的完整性、权威性及其观点立场正确性做任何保证或承诺!文档内容仅供研究参考,付费前请自行鉴别。
3、如文档内容存在违规,或者侵犯商业秘密、侵犯著作权等,请点击“违规举报”。

碎片内容

[高考真题]2011年高考福建卷(文综政治部分)真题及答案

发表评论取消回复

参与评论可获取积分奖励  
东海书院+ 关注
实名认证
内容提供者

百川东到海,东海书院助力您海纳百川,获得提升。

确认删除?
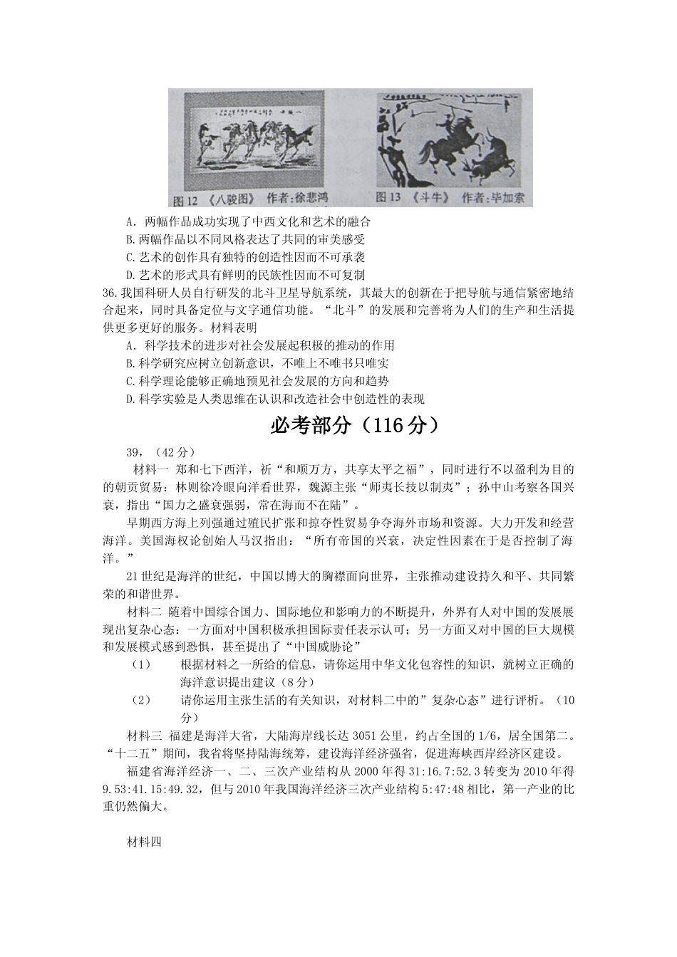
回到顶部