电脑桌面
添加雲尚書房到电脑桌面
安装后可以在桌面快捷访问

[高考真题]2023年新高考江苏历史高考真题解析

[高考真题]2023年新高考江苏历史高考真题解析_第1页
1/12
[高考真题]2023年新高考江苏历史高考真题解析_第2页
2/12
[高考真题]2023年新高考江苏历史高考真题解析_第3页
3/12
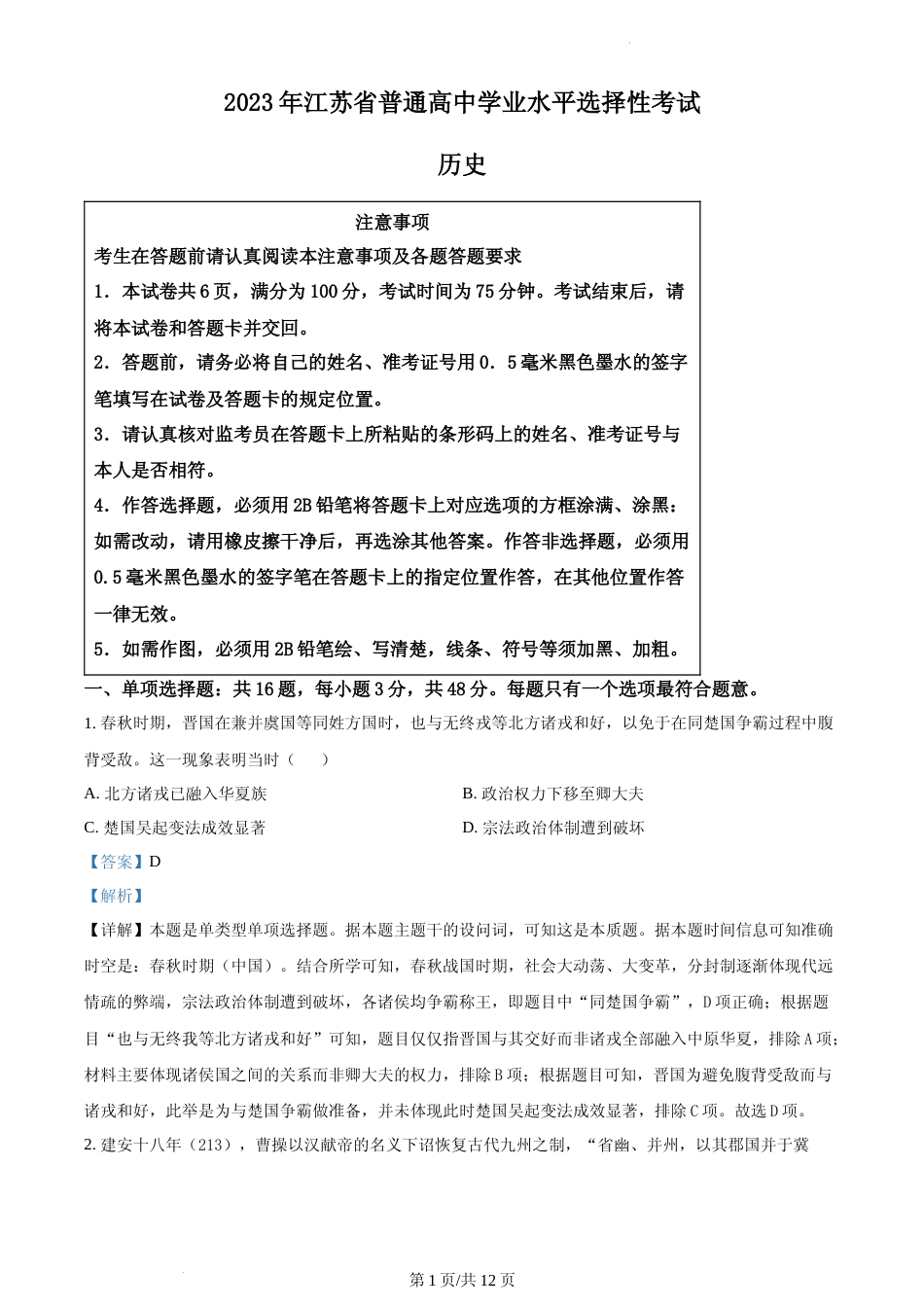
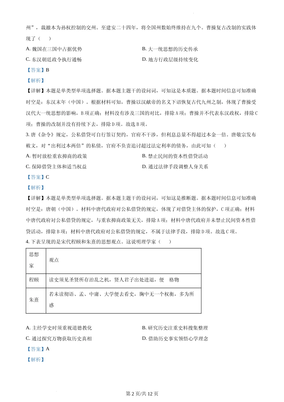
2023年江苏省普通高中学业水平选择性考试历史注意事项考生在答题前请认真阅读本注意事项及各题答题要求1.本试卷共6页,满分为100分,考试时间为75分钟。考试结束后,请将本试卷和答题卡并交回。2.答题前,请务...

1、当您付费下载文档后,您只拥有了使用权限,并不意味着购买了版权,文档只能用于自身使用,不得用于其他商业用途(如 [转卖]进行直接盈利或[编辑后售卖]进行间接盈利)。
2、本站所有内容均由合作方或网友上传,本站不对文档的完整性、权威性及其观点立场正确性做任何保证或承诺!文档内容仅供研究参考,付费前请自行鉴别。
3、如文档内容存在违规,或者侵犯商业秘密、侵犯著作权等,请点击“违规举报”。

碎片内容

[高考真题]2023年新高考江苏历史高考真题解析

发表评论取消回复

参与评论可获取积分奖励  
东海书院+ 关注
实名认证
内容提供者

百川东到海,东海书院助力您海纳百川,获得提升。

确认删除?
回到顶部