电脑桌面
添加雲尚書房到电脑桌面
安装后可以在桌面快捷访问

[高考真题]2024年高考历史真题(湖南自主命题)真题解析

[高考真题]2024年高考历史真题(湖南自主命题)真题解析_第1页
1/13
[高考真题]2024年高考历史真题(湖南自主命题)真题解析_第2页
2/13
[高考真题]2024年高考历史真题(湖南自主命题)真题解析_第3页
3/13
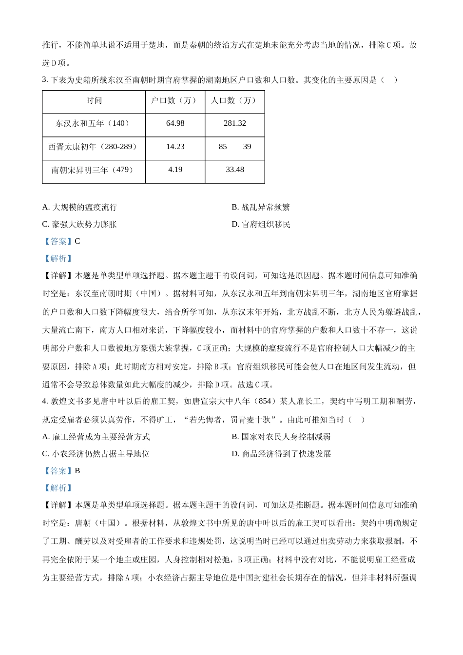
2024年湖南省普通高中学业水平选择性考试历史一、选择题:本题共16小题,每小题3分,共48分。在每小题给出的四个选项中,只有一项是符合题目要求的。1.西周时期,国人可以对军国大事发表意见,甚至能够影响国君废...

1、当您付费下载文档后,您只拥有了使用权限,并不意味着购买了版权,文档只能用于自身使用,不得用于其他商业用途(如 [转卖]进行直接盈利或[编辑后售卖]进行间接盈利)。
2、本站所有内容均由合作方或网友上传,本站不对文档的完整性、权威性及其观点立场正确性做任何保证或承诺!文档内容仅供研究参考,付费前请自行鉴别。
3、如文档内容存在违规,或者侵犯商业秘密、侵犯著作权等,请点击“违规举报”。

碎片内容

[高考真题]2024年高考历史真题(湖南自主命题)真题解析

发表评论取消回复

参与评论可获取积分奖励  
东海书院+ 关注
实名认证
内容提供者

百川东到海,东海书院助力您海纳百川,获得提升。

确认删除?
回到顶部