电脑桌面
添加雲尚書房到电脑桌面
安装后可以在桌面快捷访问

[高考真题]2008年浙江省高考语文答案

[高考真题]2008年浙江省高考语文答案_第1页
1/15
[高考真题]2008年浙江省高考语文答案_第2页
2/15
[高考真题]2008年浙江省高考语文答案_第3页
3/15
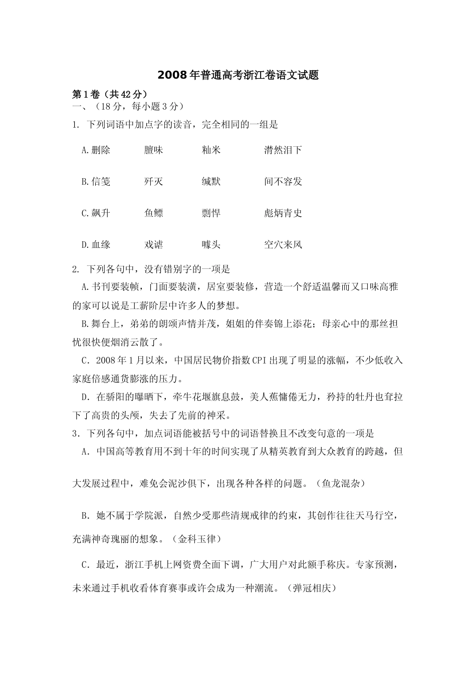
2008年普通高考浙江卷语文试题第1卷(共42分)一、(18分,每小题3分)1.下列词语中加点字的读音,完全相同的一组是A.删除膻味籼米潸然泪下B.信笺歼灭缄默间不容发C.飙升鱼鳔剽悍彪炳青史D.血缘戏谑噱头空穴来风2...

1、当您付费下载文档后,您只拥有了使用权限,并不意味着购买了版权,文档只能用于自身使用,不得用于其他商业用途(如 [转卖]进行直接盈利或[编辑后售卖]进行间接盈利)。
2、本站所有内容均由合作方或网友上传,本站不对文档的完整性、权威性及其观点立场正确性做任何保证或承诺!文档内容仅供研究参考,付费前请自行鉴别。
3、如文档内容存在违规,或者侵犯商业秘密、侵犯著作权等,请点击“违规举报”。

碎片内容

[高考真题]2008年浙江省高考语文答案

发表评论取消回复

参与评论可获取积分奖励  
东海书院+ 关注
实名认证
内容提供者

百川东到海,东海书院助力您海纳百川,获得提升。

确认删除?
回到顶部