房地产書院小区评级研究系列[住宅小区评级](采用国家标准评级体系)杭州市顺昌花苑住宅小区居住环境竞争力评级及房价趋势报告(2024版)内容...
企业评级書院行业评级研究系列[专精特新中小企业行业竞争力评级](采用国际标准评级体系)2022年度顺昌润滑油(广东)有限公司行业竞争力评级...
企业评级書院行业评级研究系列[专精特新中小企业行业竞争力评级](采用国际标准评级体系)2022年度福建顺昌虹润精密仪器有限公司行业竞争力...
企业评级書院行业评级研究系列[专精特新中小企业行业竞争力评级](采用国际标准评级体系)2022年度福建省顺昌奥拓生物科技有限公司行业竞争...
企业评级書院行业评级研究系列[专精特新中小企业行业竞争力评级](采用国际标准评级体系)2022年度重庆顺昌通用电器有限责任公司行业竞争力...
企业评级書院行业评级研究系列[专精特新中小企业行业竞争力评级](采用国际标准评级体系)2022年度合肥顺昌分布式能源综合应用技术有限公司...
企业评级書院行业评级研究系列[专精特新中小企业行业竞争力评级](采用国际标准评级体系)2022年度江西宝顺昌特种合金制造有限公司行业竞争...
企业评级書院行业评级研究系列[专精特新中小企业行业竞争力评级](采用国际标准评级体系)2022年度广东澳洋顺昌金属材料有限公司行业竞争力...
企业评级書院行业评级研究系列[专精特新中小企业行业竞争力评级](采用国际标准评级体系)2022年度安徽省宁国顺昌机械有限公司行业竞争力评...
企业评级書院行业评级研究系列[专精特新中小企业行业竞争力评级](采用国际标准评级体系)2022年度青岛顺昌食品有限公司行业竞争力评级分析...
江苏澳洋顺昌金属材料股份有限公司首次公开发行股票招股说明书深圳市福田区八卦三路平安大厦保荐人(主承销商)首次公开发行股票招股说明书(江苏省张家港欧洲工业园)江苏澳洋顺昌金属材料股份有限公司LOGO公司...
江苏澳洋顺昌股份有限公司关于非公开发行股票募集资金运用的可行性分析报告为提升公司核心竞争力,增强公司盈利能力,江苏澳洋顺昌股份有限公司(以下简称“公司”、“本公司”)拟向特定对象非公开发行股票筹集...
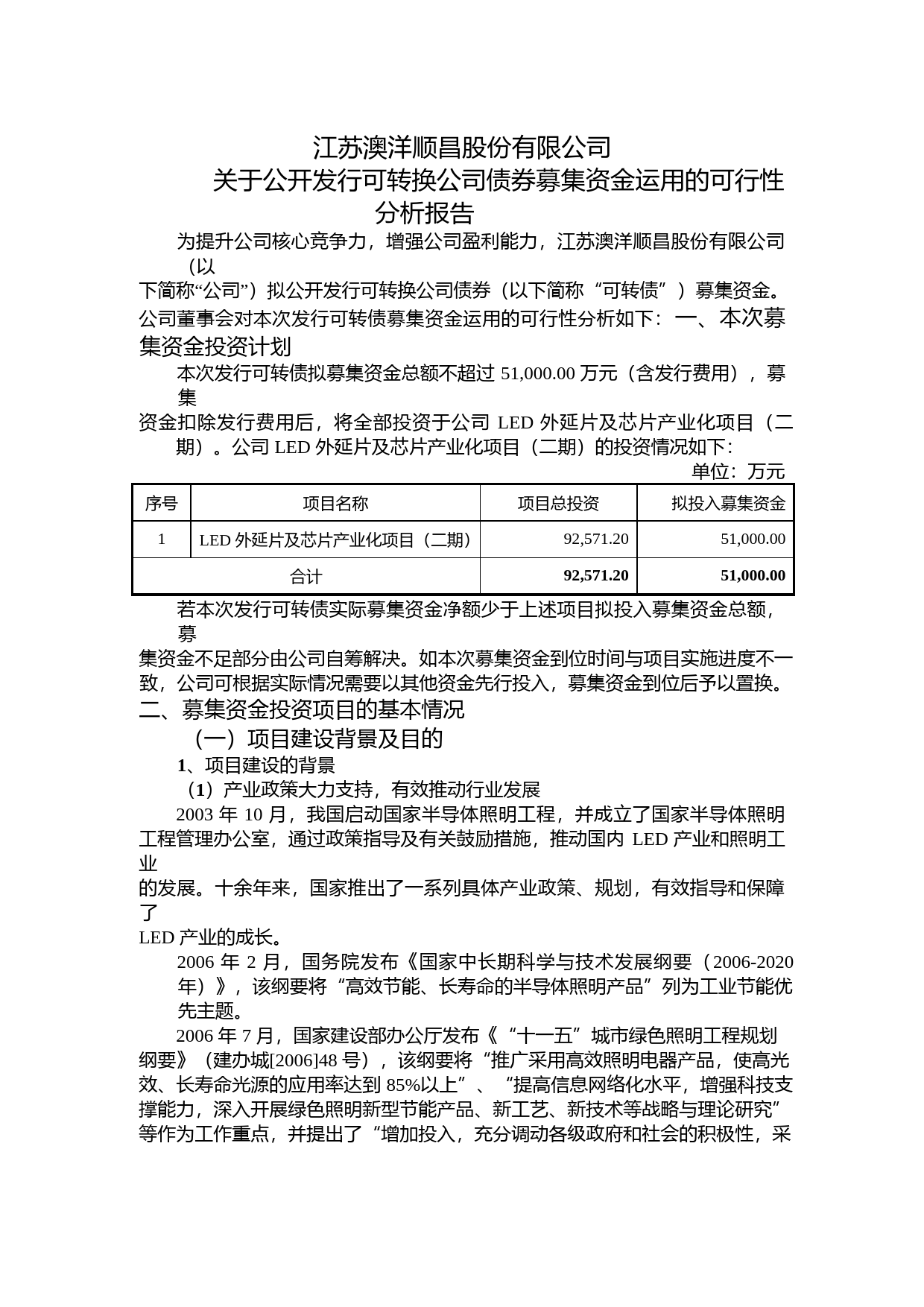
江苏澳洋顺昌股份有限公司关于公开发行可转换公司债券募集资金运用的可行性分析报告为提升公司核心竞争力,增强公司盈利能力,江苏澳洋顺昌股份有限公司(以下简称“公司”)拟公开发行可转换公司债券(以下简称...
河南统计年鉴2016_ 2602114页
GB_T 25499-2010 城市污水再生利用 绿地灌溉水质379页
[推荐国标] GB_T 20977-2007 糕点通则79610页
[推荐国标] GB_T 10781.1-2021 白酒质量要求 第1部分:浓香型白酒122813页
云南经济普查年鉴2013_ C-D2-B-08-1501页
