房地产書院 小区评级研究系列[住宅小区评级](采用国家标准评级体系)北京市正邦嘉园二期住宅小区居住环境竞争力评级及房价趋势报告(2024...
房地产書院 小区评级研究系列[住宅小区评级](采用国家标准评级体系)北京市正邦嘉园一期住宅小区居住环境竞争力评级及房价趋势报告(2024...
房地产書院小区评级研究系列[住宅小区评级](采用国家标准评级体系)珠海市正邦岭秀城住宅小区居住环境竞争力评级及房价趋势报告(2024版)内...
房地产書院小区评级研究系列[住宅小区评级](采用国家标准评级体系)中山市正邦华俊翠苑住宅小区居住环境竞争力评级及房价趋势报告(2024版)...
房地产書院小区评级研究系列[住宅小区评级](采用国家标准评级体系)中山市正邦华颢豪庭住宅小区居住环境竞争力评级及房价趋势报告(2024版)...
企业评级書院行业评级研究系列[专精特新中小企业行业竞争力评级](采用国际标准评级体系)2022年度北京燕化正邦设备检修有限公司行业竞争力...
企业评级書院行业评级研究系列[专精特新中小企业行业竞争力评级](采用国际标准评级体系)2022年度浙江正邦电子股份有限公司行业竞争力评级...
企业评级書院行业评级研究系列[专精特新中小企业行业竞争力评级](采用国际标准评级体系)2022年度云南正邦科技有限公司行业竞争力评级分析...
企业评级書院行业评级研究系列[专精特新中小企业行业竞争力评级](采用国际标准评级体系)2022年度江西正邦作物保护股份有限公司行业竞争力...
企业评级書院行业评级研究系列[专精特新中小企业行业竞争力评级](采用国际标准评级体系)2022年度浙江正邦电子股份有限公司(合并财报)行业...
企业评级書院行业评级研究系列[专精特新中小企业行业竞争力评级](采用国际标准评级体系)2022年度浙江衢州正邦有机硅有限公司行业竞争力评...
企业评级書院行业评级研究系列[专精特新中小企业行业竞争力评级](采用国际标准评级体系)2022年度常德市正邦建筑装饰材料有限公司行业竞争...
企业评级書院行业评级研究系列[专精特新中小企业行业竞争力评级](采用国际标准评级体系)2022年度河南正邦铝业有限公司行业竞争力评级分析报告(2023版)评级摘要根据专精特新中小企业行业竞争力评级模型评级结果...
浙江正邦电子股份有限公司ZhejiangZhengbangPowerElectronicsCo.,Ltd公开转让说明书主办券商浙江正邦电子股份有限公司公开转让说明书1声明本公司及全体董事、监事、高级管理人员承诺公开转让说明书不存在虚假记载...
招股说明书(住所:江西省南昌市高新技术开发区艾溪湖以东J8地块)首次公开发行股票招股说明书保荐人(主承销商):国信证券有限责任公司地址:深圳市红岭中路1012号国信证券大厦16-26层江西正邦科技股份有限公...
信用等级通知书东方金诚债跟踪评字【2023】0311号江西正邦科技股份有限公司:东方金诚国际信用评估有限公司根据跟踪评级安排对贵公司及“正邦转债”的信用状况进行了跟踪评级,经信用评级委员会评定,此次跟踪评...
江西正邦科技股份有限公司2016年度非公开发行A股股票募集资金使用可行性分析报告(第二次修订稿)一、本次募集资金运用概况本次非公开发行股票预计募集资金金额不超过168,536.92万元人民币,发行数量不超过119,86...
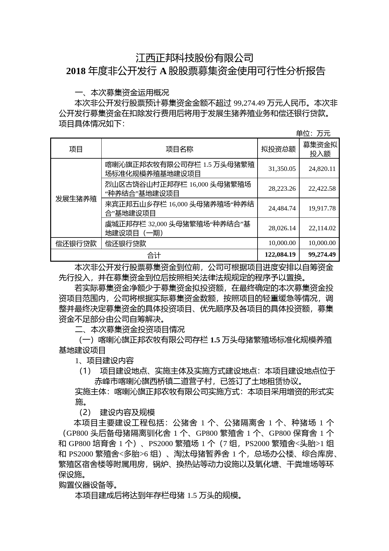
江西正邦科技股份有限公司2018年度非公开发行A股股票募集资金使用可行性分析报告一、本次募集资金运用概况本次非公开发行股票预计募集资金金额不超过99,274.49万元人民币。本次非公开发行募集资金在扣除发行费用...
江西正邦科技股份有限公司2015年度非公开发行A股股票募集资金使用可行性分析报告一、本次募集资金运用概况本次非公开发行股票预计募集资金金额不超过113,767.36万元人民币,发行数量不超过88,950,243股(含88,950...
江西正邦科技股份有限公司2022年年度财务报告2023年04月一、审计报告审计意见类型带强调事项段的无保留意见审计报告签署日期2023年04月27日审计机构名称大华会计师事务所(特殊普通合伙)审计报告文号大华审字[2023...
河南统计年鉴2016_ 2602114页
GB_T 25499-2010 城市污水再生利用 绿地灌溉水质379页
[推荐国标] GB_T 20977-2007 糕点通则79610页
[推荐国标] GB_T 10781.1-2021 白酒质量要求 第1部分:浓香型白酒122813页
云南经济普查年鉴2013_ C-D2-B-08-1501页
