PatentApplicationsandPatentCertified(item)指标Indicatiors2011201220112012总计Total28097333871834621997按种类分BySort发明CreationsandInventions8173981531464027实用新型UtilityModels102191182480329692...
单位:件项目申请量授权量2009200820092008合计50236435082292117747按种类分发明293262839491576478实用新型1542411157101418776外观设计5486395736232493按对象分工矿企业2672522792107497518大专院校693555413...
单位:件项目申请量授权量2010200920102009合计57296502363351122921按种类分发明3346629326112099157实用新型18637154241657910141外观设计5193548657233623按对象分工矿企业30380267251817910749大专院校849569...
单位:件项目申请量授权量2011201020112010合计77955572964088833511按种类分发明45057334661588011209实用新型26615186371962816579外观设计6283519353805723按对象分工矿企业43747303802288718179大专院校10499849556984332科研单位9840691144133545机关团体1039539495250个人128301097173957205资料来源:北京市知识产权局。19-15专利申请及授权情况
浙江天台祥和实业股份有限公司授权管理制度第一条为了加强浙江天台祥和实业股份有限公司(以下简称“公司”)授权管理工作,确保公司规范化运作,保护公司、股东和债权人的合法权益,根据《中华人民共和国公司法》《中华人民共和国证券法》等法律、行政法规、部门规章以及及《浙江天台祥和实业股份有限公司章程》(以下简称“《公司章程》”)的规定,结合...
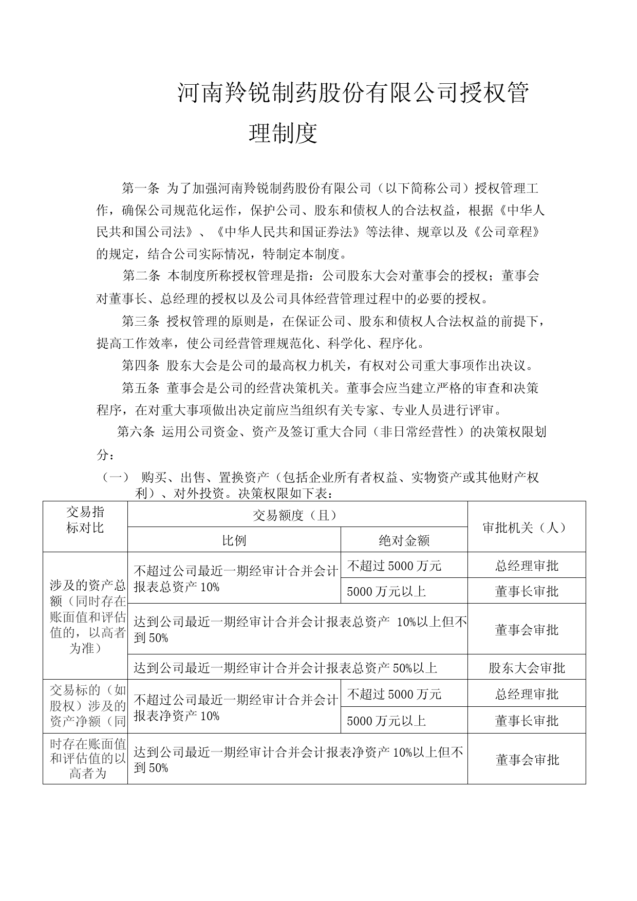
河南羚锐制药股份有限公司授权管理制度第一条为了加强河南羚锐制药股份有限公司(以下简称公司)授权管理工作,确保公司规范化运作,保护公司、股东和债权人的合法权益,根据《中华人民共和国公司法》、《中华人民共和国证券法》等法律、规章以及《公司章程》的规定,结合公司实际情况,特制定本制度。第二条本制度所称授权管理是指:公司股东大会对董事会...
云南交投生态科技股份有限公司董事会授权管理办法第一章总则第一条为进一步完善云南交投生态科技股份有限公司(以下简称“公司”)法人治理结构,提升公司规范运作水平,促进总经理依法行权履职,提高经营决策效率,增强公司改革发展活力,根据《中华人民共和国公司法》《中华人民共和国证券法》《深圳证券交易所股票上市规则》《深圳证券交易所上市公司自...
浙江彩蝶实业股份有限公司授权管理制度浙江彩蝶实业股份有限公司授权管理制度(2023年4月修改)第一条为了加强浙江彩蝶实业股份有限公司(以下简称“公司”)授权管理工作,确保公司规范化运作,保护公司、股东和债权人的合法权益,根据《中华人民共和国公司法》(以下简称“《公司法》”)、《中华人民共和国证券法》(以下简称“《证券法》”)、《上海...
项目200320042005214632529443221发明275035786776实用新型7758902112723外观设计109551269523722144021524919056发明3987851110实用新型492854926778外观设计907689721116814-30专利申请量和授权量(2003-2008年)申请量合计(项)授权量合计(项)2006200720085297568933899658328953212063159291927025168287184013152737309684206952955142322133269104891610820002190562374829684003-2008年)
项目200420052006252944322152975发明357867768328实用新型90211272315929外观设计126952372228718152491905630968发明78511101423实用新型5492677810489外观设计8972111681905614-30专利申请量和授权量(2004-2009年)申请量合计(项)授权量合计(项)200720082009689338996510856395321206315655192702516840436401315273452472420695295579945221332694818161082000225295237482968449832004-2009年)
项目200420052006252944322152975发明357867768328实用新型90211272315929外观设计126952372228718152491905630968发明78511101423实用新型5492677810489外观设计8972111681905614-30专利申请量和授权量(2004-2010年)申请量合计(项)授权量合计(项)200720082009201068933899651085631207829532120631565518024192702516840436502494013152734524725250942069529557994511464322133269481864091610820002252954761523748296844983260616权量(2004-2010年)
项目200520062007432215297568933发明677683289532实用新型127231592919270外观设计237222871840131190563096842069发明111014232213实用新型67781048916108外观设计11168190562374814-30专利申请量和授权量(2005-2011年)申请量合计(项)授权量合计(项)200820092010201189965108563120782177081120631565518024247452516840436502497587552734524725250976461529557994511464313019032694818640991352000225295476155603029684498326061665025权量(2005-2011年)
WF2014-02电梯授权使用管理合同(示范文本)(试行)安徽省质量技术监督局制定安徽省工商行政管理局说明1、本合同为示范文本,推荐合同双方自愿选择使用,合同双方可在不违法律、法规和有关安全技术规范规定的前提下,对本合同的条款进行协商修改。2、本合同所述电梯包括乘客电梯、载货电梯、液压电梯、杂物电梯、自动扶梯与自动人行道。3、所有权者,是指电...
WF2014-02电梯授权使用管理合同(示范文本)(试行)安徽省质量技术监督局制定安徽省工商行政管理局说明1、本合同为示范文本,推荐合同双方自愿选择使用,合同双方可在不违法律、法规和有关安全技术规范规定的前提下,对本合同的条款进行协商修改。2、本合同所述电梯包括乘客电梯、载货电梯、液压电梯、杂物电梯、自动扶梯与自动人行道。3、所有权者,是指电...
竞争政策与跨国最优技术授权策略徐璐叶光亮内容提要:本文探讨当前中国在知识产权领域实施(宽松)竞争政策的理论基础。基于本国国有企业和私营企业与具有成本优势的外国企业进行古诺竞争的寡头模型,分析生产型外国企业如何将降低成本的专利技术分别授权给本国的两家企业。我们的研究表明:当不能歧视性授权时,外国企业总是偏好特许权收费方式;当能够歧视性...
河南统计年鉴2016_ 2602114页
[推荐国标] GB_T 10781.2-2022 白酒质量要求 第2部分:清香型白酒8378页
GB_T 25499-2010 城市污水再生利用 绿地灌溉水质379页
[推荐国标] GB_T 20977-2007 糕点通则79610页
[推荐国标] GB_T 10781.1-2021 白酒质量要求 第1部分:浓香型白酒122813页
