《金樱子规范化生产技术规程》编制说明一、工作简况1.任务来源根据江西省市场监督局下达的2020年度江西省地方标准制修订项目计划,对江西省林业局提出,江西省林业科学院申请的地方标准立项,批准了制定《金樱子...
ICS点击此处添加ICS号点击此处添加中国标准文献分类号DB江西省地方标准DBXX/XXXXX—XXXX颠茄规范化种植技术规程TechnicalspecificationforstandardizedplantingofAtropabelladonna(送审稿)XXXX-XX-XX发布XXXX-X...
ICS点击此处添加ICS号点击此处添加中国标准文献分类号DB36江西省地方标准DB36/XXXXX—2021金樱子规范化生产技术规程StandardOperatingProcedureforRosalaevigataMichx.(征求意见稿)XXXX-XX-XX发布XXXX-XX-XX实...
ICS65.020.20B38DB36江西省地方标准DB36/TXXXX—2019枳壳规范化栽培技术规程TechnicalspecificationforstandardizedplantingofCitrusaurantiumL.(送审稿)2019-06-XX发布2019-09-XX实施发布DBXX/XXXXX—XXXX目次...
车前规范化生产技术规程编制说明编制说明提出单位:中国医学科学院药用植物研究所。归口单位:中华中医药学会。项目承担单位:江西中医药大学、江西省新干县农业农村局项目工作组成员:张寿文、钟国跃、董燕婧、...
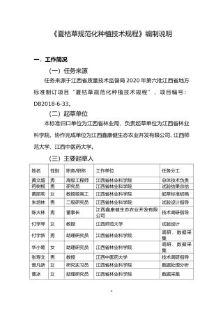
《夏枯草规范化种植技术规程》编制说明一.工作简况(一)任务来源任务来源于江西省质量技术监督局2020年第六批江西省地方标准制订项目“夏枯草规范化种植技术规程”,项目编号:DB2018-6-33。(二)起草单位本标...
《颠茄规范化种植技术规程》标准编制说明一、工作简况1、任务来源2016年12月石药集团江西金芙蓉药业股份有限公司30万元投入委托江西省林科院开展“提高颠茄药材菪莨碱含量的种植技术研究”,2018年石药集团江西金...
ICS备案号:江西省地方标准DB36DB36/T××××—2021夏枯草规范化种植技术规程(征求意见稿)××××-××-××发布××××-××-××实施江西省市场监督管理局发布前言本标准由江西省林业局提出并归口。本标准...
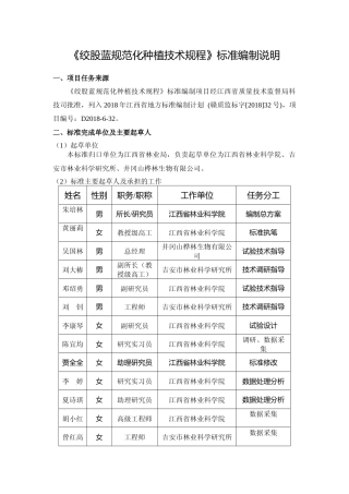
《绞股蓝规范化种植技术规程》标准编制说明一、项目任务来源《绞股蓝规范化种植技术规程》标准编制项目经江西省质量技术监督局科技司批准,列入2018年江西省地方标准编制计划(赣质监标字[2018]32号),项目编号:D...
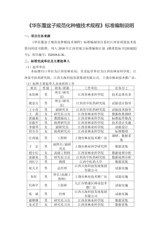
《华东覆盆子规范化种植技术规程》标准编制说明一、项目任务来源《华东覆盆子规范化种植技术规程》标准编制项目系经江西省质量技术监督局科技司批准,列入2018年江西省地方标准编制计划(赣质监标字[2018]32号),...
ICS65.020.20B64黑龙江省地方标准DB23/TXXXX—XXXX林下党参规范化栽培技术规程(征求意见稿)起草单位:黑龙江省林业科学院齐齐哈尔分院哈尔滨绿生造林有限公司联系人:张玉柱联系电话:0452-13009751676电子邮箱...
ICS点击此处添加ICS号点击此处添加中国标准文献分类号DB地方标准DBXX/XXXXX—XXXX秦艽仿野生规范化生产技术点击此处添加标准英文译名点击此处添加与国际标准一致性程度的标识文稿版次选择XXXX-XX-XX发布XXXX-XX-X...
ICS点击此处添加ICS号点击此处添加中国标准文献分类号DB地方标准DBXX/XXXXX—XXXX升麻仿野生规范化生产技术点击此处添加标准英文译名点击此处添加与国际标准一致性程度的标识文稿版次选择XXXX-XX-XX发布XXXX-XX-X...
ICS65.020.20B05DB51四川省地方标准DB51/TXXXXX—2019稻茬小麦规范化整地播种技术规程(送审稿)2019-XX-XX发布2019-XX-XX实施四川省市场监督管理局发布DB51/TXXXXX—2019目次前言.................................
ICS03.080CCSA20DBXX/TXXXX—XXXX四川省地方标准四川省标准化规范化公共资源交易中心建设规范(征求意见稿)点击此处添加标准名称的英文译名草案版次选择在提交反馈意见时,请将您知道的相关专利连同支持性文件一...
《稻茬小麦规范化整地播种技术规程》编制说明一、标准制定背景及任务来源根据四川省质量技术监督局《关于下达2018年度(第二批)地方标准制修订项目立项计划的通知》(川质监函[2018](483)号,立项序号41),由...
ICS27.140CCSP5534安徽省地方标准DB34/T2388—2023代替DB34/T2388-2015水利建设工程规范化施工管理工地标准Standardsforstandardizedconstructionmanagementworksiteofwaterconservancyprojects2023-03-01发布202...
—1—附件关于推进工程建设项目审批标准化规范化便利化的通知(征求意见稿)为贯彻落实《国务院关于加快推进政务服务标准化规范化便利化的指导意见》(国发〔2022〕5号)和《国务院办公厅关于进一步优化营商环境降低市场主体制度性交易成本的意见》(国办发〔2022〕30号)部署要求,加快推进房屋建筑和城市基础设施等工程建设项目审批标准化、规范化,进一...
中华人民共和国国家环境保护标准HJ773-2015集中式饮用水水源地规范化建设环境保护技术要求Environmentalprotectiontechnicalrequirementforstandardizedconstructionofthecentralizeddrinkingwatersources(发布稿)本电子版为发布稿。请以中国环境科学出版社出版的正式标准文本为准。2015-12-04发布2016-03-01实施环境保护部发布目次前言...................
河南统计年鉴2016_ 2602114页
[推荐国标] GB_T 10781.2-2022 白酒质量要求 第2部分:清香型白酒8378页
GB_T 25499-2010 城市污水再生利用 绿地灌溉水质379页
[推荐国标] GB_T 20977-2007 糕点通则79610页
[推荐国标] GB_T 10781.1-2021 白酒质量要求 第1部分:浓香型白酒122813页
